欢迎来到浙江亚合同创智能科技有限公司!
全国免费服务热线:15967793121 

产品中心

产品中心
抗震支架
位置当前位置:首页 > 产品中心 > 抗震支架

水管侧纵向抗震支架

品牌:访问:时间:2019/5/20 11:49:55

产品详情
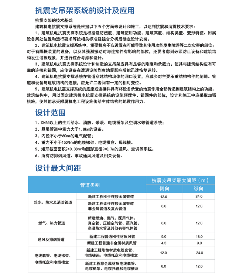
  • 抗震支架是限制附属机电工程设施产生位移,控制设施振动,并将荷载传递至承载结构上的各类组件或装置。 经抗震加固后的建筑给水排水、消防、供暖、通风、空调、燃气、热力、电力、通讯等机电工程设施,当遭遇到本地区抗震设防烈度的地震发生时,可以达到减轻地震破坏,减少和尽可能防止次生灾害的发生,从而达到减少人员伤亡及财产损失的目的。